





阅读 9445 评论 0
婺城上品开发商强制消费
前天 21:15 白龙桥民
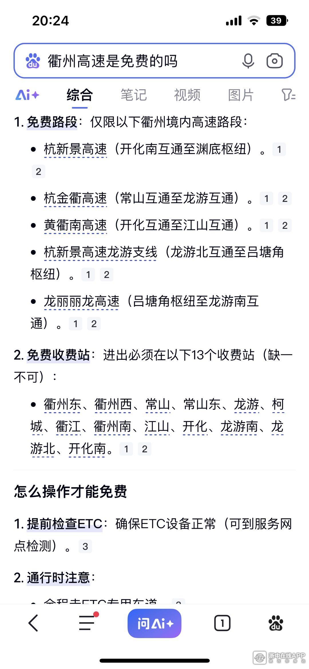
衢州高速都免费
前天 20:24 想买房子啊
我家其实农村房产蛮多的,就是人丁不旺,蛮遗憾的
昨天 10:22 木木的猴f
3.7万元在浙江当岛主
昨天 09:30 沉睡森林
婺城上品开发商代办产证
昨天 07:17 白龙桥民
金华古子城又有大动作!2.9亿大项目已经开工了……
昨天 14:28 七友
土鸡蛋
昨天 15:57 云集在线
2026年婚调室随想(一)
前天 19:56 电视台徐大姐
湖海塘西边金湖雅苑房子出租
昨天 15:15 jh980705
挣脱内耗的心灵觉醒指南:推《当下的力量》
昨天 14:39 在浙里读书









